新闻详情

年终盘点|2021讯方技术产教融合大事记

时间:2022-01-10 5723

“入库了深圳市第一批试点建设培育产教融合型企业”、“入选2021年教育部高校学生司供需对接就业育人项目”、“第十四届产教融合高峰论坛”;“工业软件职教集团成立”、“蓓蕾计划”、“校企合作”......2021年,这些独属于讯方的痕迹,接下来就和我们一起回顾吧!


聚焦深圳人才培养,深度探索产教融合

01、入库深圳市第一批试点建设培育产教融合型企业


2020年12月,安博站官网登录入口入库深圳市第一批建设培育产教融合型企业(50家),并发布了三年工作规划方案,涉及与职业院校、高等学校开展有实际内容、具体项目的深度校企合作等5大项举措及共建实训室、学科专业点等24项子任务。


02、2021华为·讯方-“走进华为”产教融合高峰论坛

2021年4月,由华为技术有限公司指导,安博站官网登录入口主办的第十四届产教融合高峰论坛圆满落幕,此次论坛主题为“走进华为”产教融合高峰论坛。吸引了50余位高等院校正副校级领导,90余位院处级领导,200多位高校领导教师和企业专家,齐聚松山湖华为欧洲小镇,深化产教融合,探索特色合作模式,繁荣产业人才生态


03、百舸计划——华为合作伙伴精英预科班

2021年4月,百舸计划——华为合作伙伴精英预科班(深圳站)圆满结束,该项目主要面向华为ICT学院学生实习或就业,针对华为核心销售伙伴的销售、售前、售后三类岗位需求,联合人才联盟伙伴通过短期实训提高学员的岗位适配能力,输送到华为生态圈的岗前能力培养和人才供应计划,是打通“知识-技能-产能”人才供应链的重要尝试。


04、正式加入数字化工业软件联盟

2021年8月,讯方技术加入数字化工业软件联盟并任人才发展组牵头理事单位,结合工业软件相关的联盟、学会、政府、产业园区与企、事业单位、社团组织、高等院校、科研院所等资源,聚焦工业软件人才培育与发展导向,展开人培合作、创新模式产教融合、长效保障基础人才+专业人才输出,产业人才标准与技能输入。


05、2021广州市“羊城工匠”第八届产业人员职业技能竞赛暨第二届“鲲鹏应用开发”竞技大赛

2021年10月,由广州市人力资源和社会保障局、广州市总工会主办,广州市职业技能鉴定指导中心提供指导,华为技术有限公司、广州市工贸技师学院、安博站官网登录入口承办的2021年广州市“羊城工匠”第八届产业人员职业技能竞赛暨第二届“鲲鹏应用开发”竞技大赛圆满落幕。该大赛不仅仅是一次竞赛,也是对广州市与华为共建的ICT(信息与通信)人才培育公共实训基地建设成果的初步检验和展示,将有效推动ICT高技能人才培养,为广州智慧城市建设,打好产业基础高级化、产业链现代化攻坚战,做实做强做优实体经济发挥积极作用。


06、工业软件职教集团成立

2021年12月,经教育行政部批准,深圳信息职业技术学院牵头北京、天津、山东、河北、广东等12个省市26家高职院校与10家工业软件领域的头部企业共36家单位,共同发起成立工业软件职业教育集团。


安博站官网登录入口作为集团副理事长、秘书长单位,将依托数字化工业软件联盟,政企行校深度融合,搭建工业软件产教融和云平台,围绕“课、证、赛、训”建内容立标准,推动校企共建“工业软件开发技术专业”,打造“特色化示范性工业软件学院”,服务集团人才生态构建,推动工业软件产业生态蓬勃发展。


07、2021大湾区科学论坛

2021年12月,讯方技术受邀出席“2021大湾区科学论坛”,该论坛以“探索未来·共享科学”为主题,由“一带一路”国际科学组织联盟发起,科技部、中科院、中国科协为指导单位,广东省人民政府为主办单位。论坛聚焦生命科学、纳米科学、网络通信等全球科学前沿热点和广东优势领域,广泛邀请全球相关领域诺贝尔奖获得者、院士专家、青年科学家以及工商界人士参与研讨、深入交流,力促各国共享创新思想和发展理念,构建开放创新生态,激发人才创新活力。全方位引进、培养、用好人才,进一步营造有利于科技人才培养和充分合理流动的生态环境,打造国际科技交流合作的新高地。


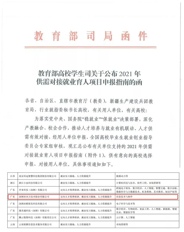
08、入选2021年教育部高校学生司供需对接就业育人项目

2021年12月,教育部高校学生司发布《关于公布2021年供需对接就业育人项目申报指南的函》,安博站官网登录入口成功入选2021年供需对接就业育人项目。


作为一家多元化产教融合型国家高新技术企业,讯方技术积极参与教育部高校学生司组织发布的2021年供需对接就业育人项目,围绕定向人才培养、就业实习基地、人力资源提升三大项目,在“信息与软件技术(通信、网络、物联网、云计算、大数据、人工智能、软件、鲲鹏、鸿蒙等)”等专业紧缺人才方面与高校开展紧密合作。


力促产教协同创新·助力全国人才生态

09、国培项目,助力职业教育发展

2021年1月,由四川省教育厅主办、宜宾职业技术学院承办、安博站官网登录入口协办的2020年度“国培”项目-《网络系统建设与运维》(高级)启动,该项目旨在培养一批深入推进1+X证书制度试点院校专业建设、教学改革中发挥示范带头作用的优秀专业人才。


10、2021华为·讯方湖北民办高校“产教融合、协同育人”高级研讨会

2021年7月,由武汉地区民办高校信息学科合作联盟、华为技术有限公司、安博站官网登录入口联合举办的华为·讯方 湖北民办高校“产教融合、协同育人”高级研讨会圆满落幕。经过华为、讯方的精心筹备,湖北高等院校热情参与,30余位高等院校领导和行业企业专家针对新形势下全面提高民办高校教育质量、增强人才核心竞争力、推进人力资源供给侧结构性改革,共同探讨民办高校产教融合、协同育人新思路。


11、新征程·新起点

入驻天府新区鲲鹏生态人才培养暨认证基地

2021年11月,讯方技术正式入驻天府新区鲲鹏生态人才培养暨认证基地,为数字化经济产业发展再添活力。天府新区鲲鹏生态人才培养暨认证基地是天府新区、华为技术有限公司、讯方技术合作,围绕数字经济产业发展需求,“政企行校”深度融合共同打造的立足新区、服务成都、辐射西南的数字经济人才培养高地。


12、专业共建结硕果——与国内18所院校成功签约

2021年,讯方技术与山东职业学院、重庆机电职业技术大学、郑州信息工程职业学院、广东工业大学华立学院、湖北开放职业学院等18所院校就校企合作专业共建项目成功签约。以协同推进“双高计划”建设发展为目标,达成了多层次、多形式、多领域的校企合作,深化产教融合校企共建,构建产学研创平台,力求打造创新型的“双主体、多选择、三递进”人才培养模式,同时深入贯彻“现代学徒制”政策,共建基于岗位的特色精英班,积极推进1+X证书制度,旨在通过双方在校企资源上的互补与协同创新,积极推进实践教学改革和大学生就业。


13、华为ICT认证特色精英班,助力ICT产业人才培养

2021年,讯方技术积极响应国家对职业教育“进一步深化产教融合、校企合作,完善校企合作育人机制”的号召,与全国多所院校合作开展了一系列华为ICT认证特色精英班项目。校企双方共同参与以“企业的用人需求"为培育标准,采用“招生即招工、校企联合培养、定向人才输送”的育人模式,切实提高人才培养质量,深化职业教育改革,助力华为ICT人才生态建设。


14、携手赛意 合作交流 共谋发展

2021年,讯方技术携手广州赛意信息科技股份有限公司,组织开展了多次校企参观交流活动。帮助学校、教师、学生及时了解企业研发动态、行业及人才发展需求,从而高校改进教学计划,完善教学资料,提高教学质量,以培养出符合时代发展的高素质综合型人才。


15、华为中国大学生ICT大赛

2021年,华为中国大学生ICT大赛颁奖典礼在线上隆重举行,由讯方·智汇云校与院校联合赛前辅导的27支本科、高职院校参赛队伍均斩获佳绩。其中,深圳信息职业技术学院、天津现代职业技术学院、武汉交通职业学院、四川长江职业学院、成都中医药大学、云南工商学院6支队伍,在全国总决赛中凭借特等奖、一等奖、二等奖的好名次脱颖而出,成功闯入全球总决赛。


本次大赛自9月3日大赛报名启动以来,讯方·智汇云校积极推进,与华为各地代表处高效协同,组织开展了一系列线上+线下的宣讲及赛前辅导工作,推动了超100所院校8000余名学生报名参赛。


16、“蓓蕾计划”——讯方“人才的摇篮”

2021年,讯方技术第十九期“蓓蕾”培训圆满结束。“蓓蕾”计划是讯方技术自2005年开始启动的人才培养计划,通过校园招聘等形式从全国高等院校甄选出一大批优秀毕业生,经过公司3-5年的系统专业培训,逐步成长为业务/技术骨干及中、高层管理人才。


17、华为ICT人才联盟双选会

2021年,讯方技术携手华为及合作伙伴在深圳、江西、湖南等地共举办了8场华为ICT人才联盟双选会,为5000+毕业生提供超过8000+工作岗位。


回顾2021,累累硕果历历在目

展望2022,满怀希望奋力前行

新一年

讯方技术将继续坚持产教融合之路

奋勇开拓,砥砺前行!

返回列表